Consumer Present Mode (CPM)
CPM API Request
Endpoint : /trade/v1/payment
Method : POST
Supported PayTypes
| PayType | Description |
|---|---|
| 800008 | WeChat, Alipay, UNIONPAY Quick Pass Consumer Presented QR Code (CPM) |
| 800108 | Alipay CPM (Overseas & HK Merchants) |
| 800208 | WeChat CPM (Overseas & HK Merchants) |
| 801008 | WeChat Pay HK CPM (Direct Settlement, HK Merchants) |
| 805808 | PayMe CPM (HK Merchants) |
| 800708 | UNIONPAY Quick Pass CPM |
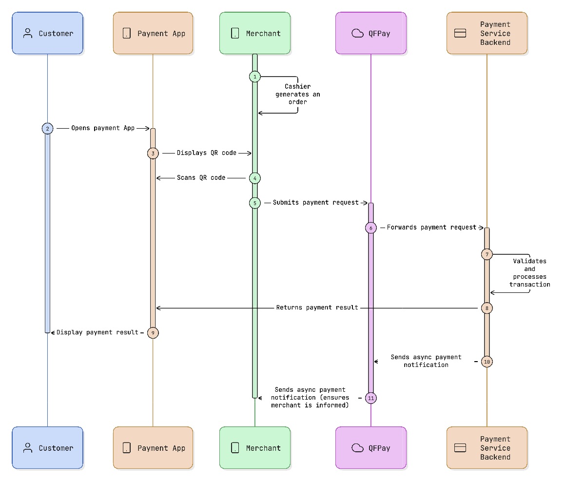
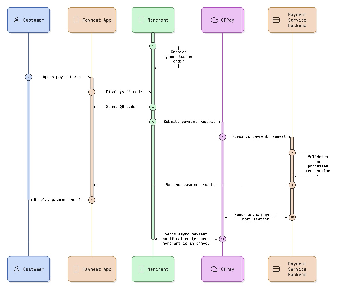
Scenario: The customer opens their wallet app (e.g. WeChat, Alipay), displays a dynamic QR code, and presents it to the merchant for scanning. This flow is used exclusively for offline, in-person payments. If 1143/1145 is returned, the transaction is still processing, or the customer is entering their password — merchants should query transaction status.
Signature Note
Refer to Signature Generation for signing instructions.
Example Request
POST /trade/v1/payment HTTP/1.1
Content-Type: application/x-www-form-urlencoded
X-QF-APPCODE: A6A49A66B4C********94EA95032
X-QF-SIGN: 3b020a6349646684ebeeb0ec2cd3d1fb
auth_code=13485790*******88557&goods_name=qfpay&mchid=R1zQrTdJnn&out_trade_no=Native201907221520536a25477909&pay_type=800208&txamt=10&txcurrcd=HKD&txdtm=2019-07-22 15:20:54&udid=AA
Example Response
{
"pay_type": "800108",
"sysdtm": "2019-07-22 15:20:54",
"paydtm": "2019-07-22 15:20:56",
"txdtm": "2019-07-22 15:20:54",
"udid": "AA",
"txcurrcd": "EUR",
"txamt": 10,
"resperr": "交易成功",
"respmsg": "OK",
"out_trade_no": "201907221520536a25477909",
"syssn": "20190722000300020081074842",
"respcd": "0000",
"chnlsn": "4200000384201907223585006133"
}
Request Parameters
| Field | Required | Type | Description |
|---|---|---|---|
| Public Parameters | — | — | Common fields like mchid, txamt, etc. |
auth_code | Yes (CPM only) | String(128) | Authorisation code scanned from consumer’s QR. For Alipay/WeChat it can be found below the barcode in wallet. Unique per transaction. |
Response Parameters
| Field | Type | Description |
|---|---|---|
| Public Parameters | — | Includes fields like respcd, syssn, etc. |